The project
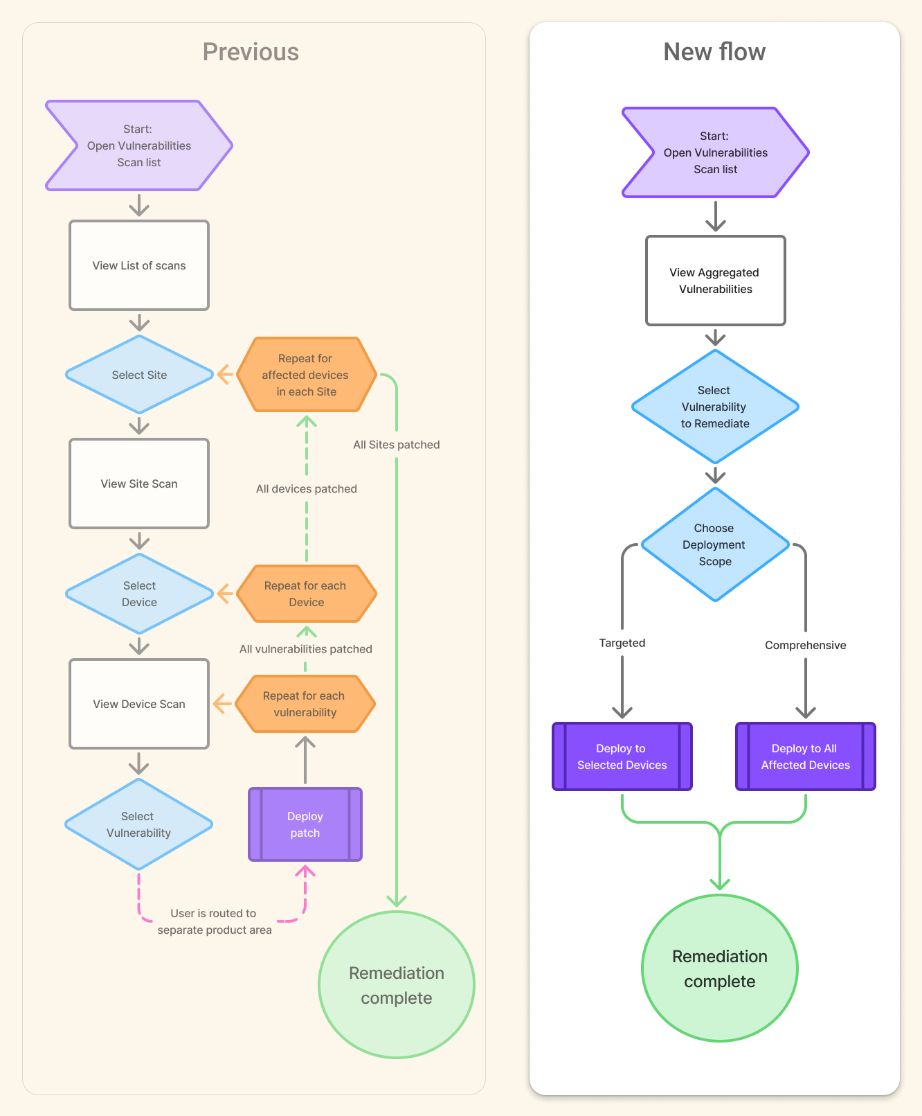
This project redesigned the Vulnerability Remediation experience in the ConnectWise Asio security platform. Although labeled “Vulnerability Management,” the existing system was structured around vulnerability scans, forcing users to navigate system hierarchy before taking action.
I led a shift from a scan-centric architecture to a vulnerability-first workflow, allowing users to assess risk and deploy remediation directly without drilling through scans, sites, or devices.
The result reduced navigation depth, lowered cognitive load during time-sensitive security work, and established remediation as a first-class platform capability rather than a byproduct of scanning.
Core user problem
Users needed a fast, clear way to remediate vulnerabilities across devices, but the platform forced them to work backwards through scan data, organizational structures, and device hierarchies. This turned urgent security response into a navigation exercise, increasing the likelihood of delayed remediation and missed vulnerabilities. Remediation actions were buried behind scan details, increasing cognitive load and turning a time-sensitive security task into a navigation problem.
Constraints and challenges that shaped the work
My role, scope, and collaborators
I led UX design for the remediation experience, owning information architecture, task flows, responsive layouts, and remediation workflows. I produced user flows, interactive Figma prototypes, and usability tests, and worked closely with a product manager and an embedded scrum team.
Throughout the project, I partnered with engineering to validate designs against the design system, API availability, and MVP constraints, ensuring the solution was both usable and buildable.
Accessibility & Inclusive Design Constraints
Because vulnerability remediation often occurs under time pressure and cognitive load, accessibility was treated as a functional requirement rather than a visual enhancement.
Design decisions prioritized:
- Reducing reliance on deep navigation and memory recall
- Clear prioritization and predictable interaction patterns
- Minimizing context switching during remediation tasks
- Supporting efficient keyboard and non-precise input interaction where possible
By collapsing remediation into a vulnerability-first workflow, the experience reduced cognitive burden, improved task focus, and made critical actions more discoverable for users with varying levels of expertise, attention, and working memory capacity.
Design Approach
Designing around the vulnerability, not the scan
The core design decision was to make vulnerabilities the primary unit of work. Instead of asking users to navigate through scans, companies, sites, and devices, the redesigned dashboard aggregates vulnerabilities up front and supports remediation directly from that context.
Balancing consistency with platform constraints
Because patch deployment existed elsewhere in the platform, the remediation flow was designed to feel familiar without being identical. Component usage, language, and interaction patterns aligned with the broader system while accommodating API and MVP limitations.
Reduce navigation and decision fatigue
Remediation workflows were intentionally collapsed into a single decision point to reflect how technicians actually respond to security issues under time pressure. This collapsed multiple repetitive flows into one clear action, reducing context switching and cognitive load.
Placing scans in the background
The vulnerability scans were folded into the setup process. Users could still view individual scans and set the cadence. Once scans were set up though, we observed that the schedule controls were rarely accessed.
Outcome/Reflection
Lessons learned
The redesigned vulnerability remediation experience became the primary way users move from detection to action within the platform. This work repositioned vulnerability remediation from a secondary workflow into a primary security action, aligning the platform more closely with how technicians prioritize and resolve real-world risk.
By shifting the workflow to a vulnerability-first model, the experience reduced navigation depth, clarified decision-making, and aligned remediation with real-world security tasks.
The work established a clearer, more scalable foundation for vulnerability management and helped position remediation as a core capability.



